Перейти к содержимому

Технология производства сухих яичных порошков. Яичные продукты. Меланж. Белок. Желток.

Наименование предприятия
НАО «Казахский агротехнический исследовательский университет имени Сакена Сейфуллина»
Центр
Характеристика
Экологический чистый органический продукт. Меланж – смесь белка и желтка в естественном соотношении. На производство допускаются яйца свежие и холодильниковые.
Условия хранения
Сухие яичные продукты обладают рядом преимуществ: можно хранить вне холодильника, транспортабельны, удобны в использование.
Автор
Оспанкулова Г.Х., Садуахасова С.А., Каманова С.Г., Шайменова Б.С., Мурат Л.А.
Требования к сырью
Сырье должно быть произведено в условиях органического производства. Яйца должны быть:
- с неповрежденной скорлупой (не треснувшей и не битой);
- с чистой скорлупой, без загрязнения скорлупы (без пятен крови и помета);
- без посторонних веществ, видимых при просвечивании;
- без запаха (допускается легкий запах холодильной камеры);
- без поверхностной влажности.
Категория
Регион
Дата
Ответственный

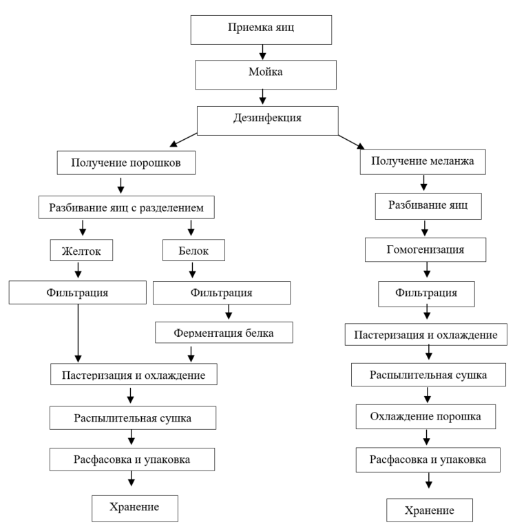
📝 ТЕХНОЛОГИЯ ПРОИЗВОДСТВА:

1. приемка и сортировка яиц;

2. мойка;

3. дезинфекция (раствором каустической, кальцинированной воды);

4. разбивание яиц (вручную или машинное разбивание);

5. перемешивание и фильтрация (очищает от частиц скорлупы, пленок, градинок);

6. пастеризация и охлаждения;

7. распылительная сушка

8. расфасовка, упаковка;

9. хранение.

Технологический процесс производства яичных порошков включает следующие операции: прием яиц; сортировка и санитарная обработка; взвешивание и разбивание яиц; извлечение и разделение содержимого на желток и белок; фильтрацию, перемешивание; пастеризация; распылительная сушка яичной массы, фасовка яичного порошка, его упаковка; транспортировка и хранение.

1. При подготовке яиц к переработке их принимают по счету, категориям и массе и подают ленточным транспортером.

2. В сортировочном отделении яйца просвечивают и визуально определяют качество. Доброкачественные яйца направляют на производство яичного порошка.

3. Для разбивания яиц и освобождения содержимого от скорлупы применяют специальную машину.

4. Содержимое каждого яйца выливают в отдельную чашечку и конвейером передают на визуальный контроль.

5. Яичную массу сливают в специальные банки-приемники из нержавеющей стали с наклонным днищем и далее направляют на фильтрацию и перемешивание.

6. Процесс пастеризации осуществляется следующим образом. Яичная масса (меланж, желток, белок) после фильтрации и перемешивания поступает в уравнительный бак. Откуда насосом подается в секцию регенерации, где его предварительно нагревают до 44 °С отходящим пастеризованным меланжем. Далее меланж передают в секцию пастеризации, его окончательно нагревают до температуры 60±2 °С. Пастеризованную яичную массу охлаждают до температуры 15 – 18 °С, а затем она поступает в сушильную машину.

7. Для сушки яичной массы применяют распылительные сушилки (t = 140 – 160 °С горячий воздух), где химически свободная влага удаляется ранее, чем материал успевает нагреться до критической температуры. При этом резко снижается температура воздуха вблизи обезвоженных частиц. В результате белки, витамины и другие ценные вещества яйца почти полностью сохраняют свойства. Необходимо учитывать, что температуру нельзя повышать выше температуры, при которой происходит денатурация белков.

Яичный продукт упаковывают в бумажные мешки, ящики из картона, в пакеты из пленки, металлические банки.

🧪КОНТРОЛЬ ПРОИЗВОДСТВА:

Для изготовления качественного продукта необходим постоянный контроль на всех этапах производства. Яичная масса является хорошей средой для роста бактерий, поэтому необходимо проводить микробиологический контроль как на этапе подготовки продукта (включает санитарную обработку, сушку, дезинфекцию), так и на основных стадиях технологического процесса.

Полученный продукт должен иметь определенный химический состав, влажность, кислотность, растворимость.

Также необходим постоянный контроль влажности в процессе производства, чтобы при необходимости вмешаться в процесс и отрегулировать требуемые показатели. Кроме того, яичный порошок является достаточно гигроскопичным, поэтому необходимо соблюдать условия хранения и избегать повышенной влажности в помещении.

Цвет готового продукта светло-желтый, вкус и запах соответствуют аналогичным характеристикам свежего яйца, влажность около 9 %, консистенция порошкообразная без видимых комков.

Растворимость в воде яичного порошка зависит от момента, когда произошла коагуляция. Чтобы регулировать вязкость и не допускать сбоев в производстве пользуются ротационным вискозиметром. Растворимость готового порошка должна соответствовать 93 %.

СРОКИ ГОДНОСТИ: Срок хранения – t -15 – 20 °С – не более 6 месяцев, t -2 °С – два года.

СХЕМА ПОЛУЧЕНИЯ СУХИХ ЯИЧНЫХ ПОРОШКОВ:


Технология производства сухих яичных порошков. Яичные продукты. Меланж. Белок. Желток.